
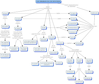
LOS ÓRGANOS DE LOS SENTIDOS
Se entiende por “sentidos” las funciones mediante las cuales el hombre recibe las impresiones de los objetos exteriores por intermedio de los órganos de relación.
Para recibir estímulos externos, el sistema nervioso cuenta con receptores sensoriales.
Se entiende por sensación, a la imagen o representación conciente del estímulo.
Los receptores están localizados en los órganos de los sentidos: en la piel para la sensibilidad táctil y termoalgesia (temperatura y dolor), en la boca para el gusto, en lasfosas nasales para el olfato, en los ojos para la visión y en los oídos para la audición.
El impulso nervioso producido por un estímulo, es conducido al cerebro por el sistema nervioso parasimpático, que es el encargado de establecer la relación del individuo con el medio donde es elaborado en los centros y transformado en sensación táctil, -térmica, dolorosa-, gustativa, olfativa, visual y auditiva.
Los estímulos necesitan una determinada intensidad para ser captados por los receptores, esta intensidad mínima se llama umbral de excitación. Además para que actúen con eficacia deben ser específicos por ejemplo el ojo estimulado por la luz y el oído por el sonido.
Poseemos cinco sentidos: el olfato, la vista, el gusto, el tacto y el oído.
Cada uno de ellos cumple una función diferente, aunque en ciertos casos están conectados.
El tacto nos permite sentir la textura de las cosas, si están frías o calientes; el olfato nos permite percibir el aroma, y el gusto el sabor de las comidas. La vista nos deja ver todo lo que nos rodea y el oído, captar ondas sonoras para que podamos escucharlas.
Los receptores sensoriales son células especializadas en la captación de estímulos, que representan la vía de entrada de la información en el sistema nervioso de un organismo.

Los receptores sensoriales se pueden clasificar en:
*Quimiorreceptores: cuando la fuente de información son las sustancias químicas.
Ejemplo: gusto y olfato.
Ejemplo: contacto, no contacto, vibraciones, texturas.
*Termoreceptores: son los que perciben el frío o el calor.
*Fotorreceptores: se especializan en recibir la energía electromagnética.
Organos de los sentidos

SISTEMA ENDOCRINO Y HORMONAS
Todas las funciones del organismo se encuentran reguladas por dos sistemas de control fundamental: 1) el nervioso, y 2) el hormonal o sistema endocrino. En general, el sistema endocrino se relaciona sobre todo con las diversas funciones metabólicas del organismo.
El sistema endocrino está formado por un grupo de órganos llamados glándulas de secreción interna cuya función principal consiste en producir hormonas y secretarlas al flujo sanguíneo,haciendo su efecto en determinados órganos o tejidos diana (o blanco) a distancia de donde se sintetizaron. La función de las hormonas consiste en actuar como mensajeros, de forma que se coordinen las actividades de diferentes partes del organismo.
Glándulas endocrinas:
•Hipófisis
•Glándula tiroidea y paratiroidea
•Suprarrenales (corteza y médula)
•Páncreas
•Testículos y ovarios

La misión del Sistema endocrino en la intervención en la regulación del crecimiento corporal, interviniendo también en la maduración del organismo, en la reproducción, en el comportamiento y en el mantenimiento de la homeostasis química. El sistema Endocrino es un sistema regulador, al igual que el Sistema Nervioso, pero es más lento que él.
Existen grandes diferencias entre la comunicación hormonal y la nerviosa: las neuronas tienden a actuar sobre distancias cortas mientras la hormona es liberada a la sangre y puede afectar a cualquier célula, las neuronas actúan sobre una célula o un grupo de ellas mientras que la hormona puede afectar a una multitud de células o a órganos completos, la comunicación hormonal es rápida y discontinua mientras que la hormonal es muy lenta y sostenida en el tiempo.
Los dos grandes sistemas de comunicación interna del organismo, el sistema endocrino y el nervioso, no sólo complementan estrechamente sus funciones sino que también controlan mutuamente sus acciones. El estudio de esta continua interacción constituye la neuroendocrinología.
Sistema Endocrino
Ampliar información con el siguiente vínculo:
http://www.curtisbiologia.com/node/1206
HORMONAS VEGETALES
Las hormonas vegetales son sustancias químicas producidas por ciertas células vegetales en sitios estratégicos de la planta y son capaces de regular de manera predominante los fenómenos fisiológicos de las plantas.
Algunos procesos como crecimiento, la caída de las hojas, la floración o la maduración de los frutos están influenciados por varias hormonas y se requiere una proporción específica de cada una. Las hormonas vegetales son sintetizadas o almacenadas en diversas partes de la planta y viajan por los conductos vegetales a la célula en respuesta al estímulo apropiado. Entre las principales hormonas vegetales encontramos: las auxinas,las giberelinas, el Acido Abscísico, el Etileno y las citoquininas.

Ampliar información con el siguiente vínculo:
http://www.curtisbiologia.com/node/1740








